Skip to content
  • Categories
  • Recent
  • Tags
  • Popular
  • World
  • Users
  • Groups
Skins
  • Light
  • Brite
  • Cerulean
  • Cosmo
  • Flatly
  • Journal
  • Litera
  • Lumen
  • Lux
  • Materia
  • Minty
  • Morph
  • Pulse
  • Sandstone
  • Simplex
  • Sketchy
  • Spacelab
  • United
  • Yeti
  • Zephyr
  • Dark
  • Cyborg
  • Darkly
  • Quartz
  • Slate
  • Solar
  • Superhero
  • Vapor

  • Default (No Skin)
  • No Skin
Collapse

isurg

  1. Home
  2. Uncategorized
  3. Eine E-Mail. 40.000 Accounts gerettet.

Eine E-Mail. 40.000 Accounts gerettet.

Scheduled Pinned Locked Moved Uncategorized
savetroetcafe
33 Posts 1 Posters 0 Views
  • Oldest to Newest
  • Newest to Oldest
  • Most Votes
Reply
  • Reply as topic
Log in to reply
This topic has been deleted. Only users with topic management privileges can see it.
  • erikuden@mastodon.deE erikuden@mastodon.de

    Troet.Cafe und Muenchen.Social — 012

    Viel ist im Hintergrund passiert, das Team ist im Aufbau – wichtigste Neuigkeit: das troet.cafe ist nun auf dem neusten Stand mit der Version 4.2.15! Muenchen.Social ist auch auf Version 4.1.22! Update zu 4.3 rückt jeden Tag näher.

    Großen Dank an @Leilo welche heute neu den Zugriff bekommen hat und gleich alles updatete.

    Auf ein föderiertes 2025

    #TroetCafeLebt #MuenchenSocialLebt #TroetCafe #MuenchenSocial #TeamTroetCafe #TeamMuenchenSocial

    erikuden@mastodon.deE This user is from outside of this forum
    erikuden@mastodon.deE This user is from outside of this forum
    erikuden@mastodon.de
    wrote on last edited by
    #24

    Troet.Cafe und Muenchen.Social — 13

    Heute am Donnerstag den 19.06.2025 von 20:00 Uhr bis 23:00 Uhr werden Wartungsarbeiten am troet.cafe und muenchen.social stattfinden! Die Instanzen können währenddessen öftere Male offline gehen, oder die gesamte Zeit offline bleiben!

    Notiz: Haben es auf Nachfrage nach hinten verschoben.

    Bei Fragen oder Sonstiges schreibt gerne @martinmuc, @freestyle, oder @ErikUden!

    Viele Grüße,
    Erik Uden

    #TeamTroetCafe #TeamMuenchenSocial

    erikuden@mastodon.deE 1 Reply Last reply
    0
    • erikuden@mastodon.deE erikuden@mastodon.de

      Troet.Cafe und Muenchen.Social — 13

      Heute am Donnerstag den 19.06.2025 von 20:00 Uhr bis 23:00 Uhr werden Wartungsarbeiten am troet.cafe und muenchen.social stattfinden! Die Instanzen können währenddessen öftere Male offline gehen, oder die gesamte Zeit offline bleiben!

      Notiz: Haben es auf Nachfrage nach hinten verschoben.

      Bei Fragen oder Sonstiges schreibt gerne @martinmuc, @freestyle, oder @ErikUden!

      Viele Grüße,
      Erik Uden

      #TeamTroetCafe #TeamMuenchenSocial

      erikuden@mastodon.deE This user is from outside of this forum
      erikuden@mastodon.deE This user is from outside of this forum
      erikuden@mastodon.de
      wrote on last edited by
      #25

      Troet.Cafe und Muenchen.Social — 13.1

      Nur als Erinnerung daran das heute auf troet.cafe Wartungsarbeiten stattfinden und der Server sehr wahrscheinlich um 20:00 Uhr offline gehen wird (um ein Backup zu machen) und dann für mehrere Stunden offline bleiben wird!

      Da troet.cafe in der Antike noch unter der Domain „frei.social” lief, befindet sich die Domain noch in extrem vielen Config-Einträgen. Martin änderte den Namen damals, wegen der sich ändernden Konnotation des Wortes – doch keine Entwickler:innen der heutigen Mastodon Updates rechnen mit solchen alten Einträgen oder einer Datenbank die einst für einen völlig anderen Server war! Das heißt mal wieder: wir stoßen in neues Terrain vor. Es wird sicherlich kein so langer Blog kommen wie letztes Mal, aber ein kleiner Eintrag hoffentlich.

      Als nächstes kommt dann natürlich auch muenchen.social dran, wir haben euch nicht vergessen! Doch wie immer: den größten Brocken zuerst.

      #TeamTroetCafe

      erikuden@mastodon.deE 1 Reply Last reply
      0
      • erikuden@mastodon.deE erikuden@mastodon.de

        Troet.Cafe und Muenchen.Social — 13.1

        Nur als Erinnerung daran das heute auf troet.cafe Wartungsarbeiten stattfinden und der Server sehr wahrscheinlich um 20:00 Uhr offline gehen wird (um ein Backup zu machen) und dann für mehrere Stunden offline bleiben wird!

        Da troet.cafe in der Antike noch unter der Domain „frei.social” lief, befindet sich die Domain noch in extrem vielen Config-Einträgen. Martin änderte den Namen damals, wegen der sich ändernden Konnotation des Wortes – doch keine Entwickler:innen der heutigen Mastodon Updates rechnen mit solchen alten Einträgen oder einer Datenbank die einst für einen völlig anderen Server war! Das heißt mal wieder: wir stoßen in neues Terrain vor. Es wird sicherlich kein so langer Blog kommen wie letztes Mal, aber ein kleiner Eintrag hoffentlich.

        Als nächstes kommt dann natürlich auch muenchen.social dran, wir haben euch nicht vergessen! Doch wie immer: den größten Brocken zuerst.

        #TeamTroetCafe

        erikuden@mastodon.deE This user is from outside of this forum
        erikuden@mastodon.deE This user is from outside of this forum
        erikuden@mastodon.de
        wrote on last edited by
        #26

        Troet.Cafe und Muenchen.Social — 13.2

        Wir kümmern uns doch als erstes um muenchen.social, danach ist troet.cafe fällig!

        muenchen.social wird gleich offline gehen!

        #TeamMuenchenSocial

        erikuden@mastodon.deE 1 Reply Last reply
        0
        • erikuden@mastodon.deE erikuden@mastodon.de

          Troet.Cafe und Muenchen.Social — 13.2

          Wir kümmern uns doch als erstes um muenchen.social, danach ist troet.cafe fällig!

          muenchen.social wird gleich offline gehen!

          #TeamMuenchenSocial

          erikuden@mastodon.deE This user is from outside of this forum
          erikuden@mastodon.deE This user is from outside of this forum
          erikuden@mastodon.de
          wrote on last edited by
          #27

          Troet.Cafe und Muenchen.Social — 13.3

          Nach ein paar Problemen mit Node, IPv6, und ElasticSearch ist muenchen.social nun in der neusten (stabilen) Version wieder online! v4.3.8!

          Unser Testlauf war ein Erfolg, demnächst nehmen wir uns troet.cafe vor!

          #TeamMuenchenSocial

          erikuden@mastodon.deE 1 Reply Last reply
          0
          • erikuden@mastodon.deE erikuden@mastodon.de

            Troet.Cafe und Muenchen.Social — 13.3

            Nach ein paar Problemen mit Node, IPv6, und ElasticSearch ist muenchen.social nun in der neusten (stabilen) Version wieder online! v4.3.8!

            Unser Testlauf war ein Erfolg, demnächst nehmen wir uns troet.cafe vor!

            #TeamMuenchenSocial

            erikuden@mastodon.deE This user is from outside of this forum
            erikuden@mastodon.deE This user is from outside of this forum
            erikuden@mastodon.de
            wrote on last edited by
            #28

            Troet.Cafe und Muenchen.Social — 13.4

            Natürlich darf auch das beliebte „Tröt!” anstelle des Wortes „Veröffentlichen” nicht fehlen!

            Es heißt Tröt!

            #TeamMuenchenSocial

            Link Preview ImageLink Preview Image
            erikuden@mastodon.deE 1 Reply Last reply
            0
            • erikuden@mastodon.deE erikuden@mastodon.de

              Troet.Cafe und Muenchen.Social — 13.4

              Natürlich darf auch das beliebte „Tröt!” anstelle des Wortes „Veröffentlichen” nicht fehlen!

              Es heißt Tröt!

              #TeamMuenchenSocial

              Link Preview ImageLink Preview Image
              erikuden@mastodon.deE This user is from outside of this forum
              erikuden@mastodon.deE This user is from outside of this forum
              erikuden@mastodon.de
              wrote on last edited by
              #29

              Troet.Cafe und Muenchen.Social — 13.5

              Jetzt ist troet.cafe dran! Alles ist offline, wir machen große Updates. Mit wir meine Ich @freestyle! Gewaltigen Dank an dich!! ❤️

              #TeamTroetCafe

              erikuden@mastodon.deE 1 Reply Last reply
              0
              • erikuden@mastodon.deE erikuden@mastodon.de

                Troet.Cafe und Muenchen.Social — 13.5

                Jetzt ist troet.cafe dran! Alles ist offline, wir machen große Updates. Mit wir meine Ich @freestyle! Gewaltigen Dank an dich!! ❤️

                #TeamTroetCafe

                erikuden@mastodon.deE This user is from outside of this forum
                erikuden@mastodon.deE This user is from outside of this forum
                erikuden@mastodon.de
                wrote on last edited by
                #30

                Troet.Cafe und Muenchen.Social — 13.6

                Alle Updates waren erfolgreich! Großes Lob an @freestyle ❤️🚩

                Ich sehe dies als einen großen Meilenstein für das Café und muenchen.social an! Vorher war es wichtig überhaupt ein Update zu schaffen, da dies unter Beweis stellte: Die Datenbank ist zu retten. Nun haben wir als größter Mastodon-Server Deutschlands gezeigt, dass nicht nur irgendein, sondern auch das neuste Update möglich ist!

                Ein neues troet.cafe erblickt die Welt! Neuste Version, gleiches Café . Wer nicht um 02:43 auf Mastodon herumlungert, sondern ein funktionierendes Mitglied dieser Gesellschaft ist, der wird sicherlich erstaunt sein die Instanz seines Vertrauens auf ein Mal auf dem neusten Stand zu sehen.

                Nach fast 1,5 Jahren war dies auch irgendwie an der Zeit. Darüber hinaus wurden DeepL Übersetzungen bei muenchen.social wieder eingeführt (wir überlegen diese bei troet.cafe auch zurückzubringen) und selbstverständlich der „Tröt!”-Knopf exklusiv auf unsere Plattformen zurückgebracht.

                Wenn es irgendwo Probleme gibt wisst ihr wo ihr euch melden könnt! Ich gehe mal schlafen, dabei sollten es vor 3 Stunden doch „nur noch 5 Minuten” sein 😉

                #TeamTroetCafe

                erikuden@mastodon.deE 1 Reply Last reply
                0
                • erikuden@mastodon.deE erikuden@mastodon.de

                  Troet.Cafe und Muenchen.Social — 13.6

                  Alle Updates waren erfolgreich! Großes Lob an @freestyle ❤️🚩

                  Ich sehe dies als einen großen Meilenstein für das Café und muenchen.social an! Vorher war es wichtig überhaupt ein Update zu schaffen, da dies unter Beweis stellte: Die Datenbank ist zu retten. Nun haben wir als größter Mastodon-Server Deutschlands gezeigt, dass nicht nur irgendein, sondern auch das neuste Update möglich ist!

                  Ein neues troet.cafe erblickt die Welt! Neuste Version, gleiches Café . Wer nicht um 02:43 auf Mastodon herumlungert, sondern ein funktionierendes Mitglied dieser Gesellschaft ist, der wird sicherlich erstaunt sein die Instanz seines Vertrauens auf ein Mal auf dem neusten Stand zu sehen.

                  Nach fast 1,5 Jahren war dies auch irgendwie an der Zeit. Darüber hinaus wurden DeepL Übersetzungen bei muenchen.social wieder eingeführt (wir überlegen diese bei troet.cafe auch zurückzubringen) und selbstverständlich der „Tröt!”-Knopf exklusiv auf unsere Plattformen zurückgebracht.

                  Wenn es irgendwo Probleme gibt wisst ihr wo ihr euch melden könnt! Ich gehe mal schlafen, dabei sollten es vor 3 Stunden doch „nur noch 5 Minuten” sein 😉

                  #TeamTroetCafe

                  erikuden@mastodon.deE This user is from outside of this forum
                  erikuden@mastodon.deE This user is from outside of this forum
                  erikuden@mastodon.de
                  wrote on last edited by erikuden@mastodon.de
                  #31

                  Troet.Cafe und Muenchen.Social — 14

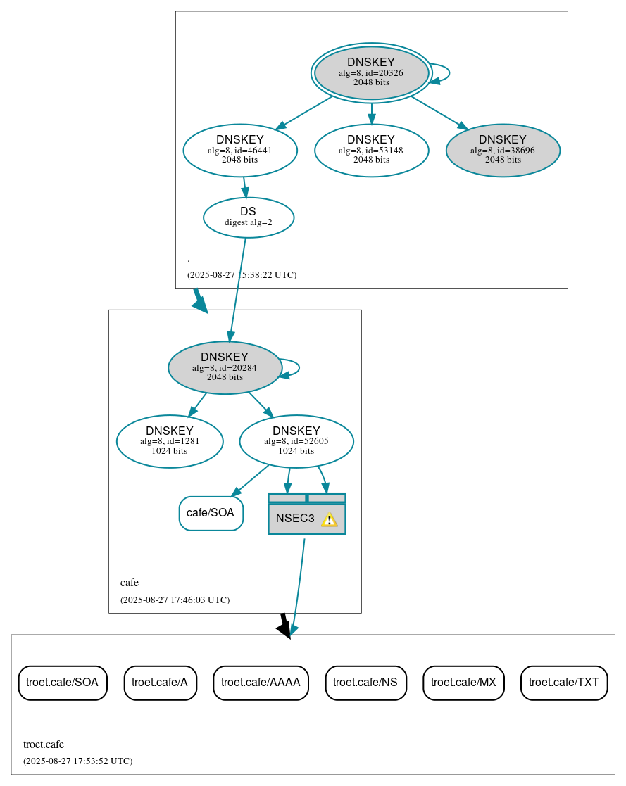
                  Wir haben heute die Domain von troet.cafe auf einen günstigeren Host umgezogen, leider ist uns dabei ein Fehler mit DNSSEC unterlerlaufen, weshalb für alle unsere User in den nächsten 86400 Sekunden (einem Tag) Fehler auftreten werden.

                  Oh ja, „wir fixen das mal schnell” berühmte letzte Worte!

                  Es gab heute einen Fehler bei einer Umstellung der DNS-Server, welchen wir zwischenzeitlich behoben haben. Aber es kann sein, dass innerhalb der nächsten 24 Stunden zu Störung in der Erreichbarkeit kommt. Leider zieht das stark nach.

                  Für die Techniker unter uns, der DNSSEC wurde bei einem Transfer leider nicht korrekt gesetzt. Dies wurde soeben behoben, aber der DNS-Update ist noch nicht durch. Einige haben noch die alten DNS-Server mit denen die DNS-Auflösung noch funktioniert.

                  Alle bei denen es aktuell nicht geht, müssen auf den DNS-Update warten, was ca. 24h andauern kann.
                  Oft geht es schon früher wieder. Entschuldigt bitte den Fehler!

                  — Martin Müller, 2025.08.27 um 20:24 Uhr

                  #TeamTroetCafe #TroetCafe

                  Link Preview Image
                  erikuden@mastodon.deE 1 Reply Last reply
                  0
                  • erikuden@mastodon.deE erikuden@mastodon.de

                    Troet.Cafe und Muenchen.Social — 14

                    Wir haben heute die Domain von troet.cafe auf einen günstigeren Host umgezogen, leider ist uns dabei ein Fehler mit DNSSEC unterlerlaufen, weshalb für alle unsere User in den nächsten 86400 Sekunden (einem Tag) Fehler auftreten werden.

                    Oh ja, „wir fixen das mal schnell” berühmte letzte Worte!

                    Es gab heute einen Fehler bei einer Umstellung der DNS-Server, welchen wir zwischenzeitlich behoben haben. Aber es kann sein, dass innerhalb der nächsten 24 Stunden zu Störung in der Erreichbarkeit kommt. Leider zieht das stark nach.

                    Für die Techniker unter uns, der DNSSEC wurde bei einem Transfer leider nicht korrekt gesetzt. Dies wurde soeben behoben, aber der DNS-Update ist noch nicht durch. Einige haben noch die alten DNS-Server mit denen die DNS-Auflösung noch funktioniert.

                    Alle bei denen es aktuell nicht geht, müssen auf den DNS-Update warten, was ca. 24h andauern kann.
                    Oft geht es schon früher wieder. Entschuldigt bitte den Fehler!

                    — Martin Müller, 2025.08.27 um 20:24 Uhr

                    #TeamTroetCafe #TroetCafe

                    Link Preview Image
                    erikuden@mastodon.deE This user is from outside of this forum
                    erikuden@mastodon.deE This user is from outside of this forum
                    erikuden@mastodon.de
                    wrote last edited by erikuden@mastodon.de
                    #32

                    Troet.Cafe und Muenchen.Social — 15

                    Angesichts einer Lücke im Redis-Server wird der Server heute im Laufe des Tages offline genommen, damit jeder die Meldung noch sieht passiert das in den nächsten 30min nach veröffentlichung.

                    Mehr Info:
                    https://www.bsi.bund.de/SharedDocs/Cybersicherheitswarnungen/DE/2025/2025-287813-1032_bits.html

                    — @freestyle

                    Ihr habt es gehört! Keine Sorgen machen falls der Server kurz down ist.

                    #TeamTroetCafe #TroetCafe #TeamMuenchenSocial #MuenchenSocial

                    erikuden@mastodon.deE 1 Reply Last reply
                    0
                    • erikuden@mastodon.deE erikuden@mastodon.de

                      Troet.Cafe und Muenchen.Social — 15

                      Angesichts einer Lücke im Redis-Server wird der Server heute im Laufe des Tages offline genommen, damit jeder die Meldung noch sieht passiert das in den nächsten 30min nach veröffentlichung.

                      Mehr Info:
                      https://www.bsi.bund.de/SharedDocs/Cybersicherheitswarnungen/DE/2025/2025-287813-1032_bits.html

                      — @freestyle

                      Ihr habt es gehört! Keine Sorgen machen falls der Server kurz down ist.

                      #TeamTroetCafe #TroetCafe #TeamMuenchenSocial #MuenchenSocial

                      erikuden@mastodon.deE This user is from outside of this forum
                      erikuden@mastodon.deE This user is from outside of this forum
                      erikuden@mastodon.de
                      wrote last edited by
                      #33

                      Troet.Cafe, Muenchen.Social & mastodon.de — 15.1

                      Sowohl muenchen.social als auch mastodon.de (Glitch-Soc) konnte @freestyle auf die neuste Version von Mastodon updaten, bei troet.cafe ist es wieder etwas komplizierter!

                      Beim troet.cafe sind Ubuntu-Server, dessen Update komplizierter ist als erwartet. Das wird die kommenden Wochen noch umgesetzt.

                      Großen Dank für euer Durchhalten ❤️

                      #TeamTroetCafe #TroetCafe #TeamMuenchenSocial #MuenchenSocial

                      1 Reply Last reply
                      0
                      Reply
                      • Reply as topic
                      Log in to reply
                      • Oldest to Newest
                      • Newest to Oldest
                      • Most Votes


                      • Login

                      • Don't have an account? Register

                      • Login or register to search.
                      • First post
                        Last post
                      0
                      • Categories
                      • Recent
                      • Tags
                      • Popular
                      • World
                      • Users
                      • Groups